2026-02-22T04:30:02+08:00 | 新闻资讯
中国高中篮球联赛山东赛区冲突事件处罚结果公布背后是一次关于规则与教育的集体拷问
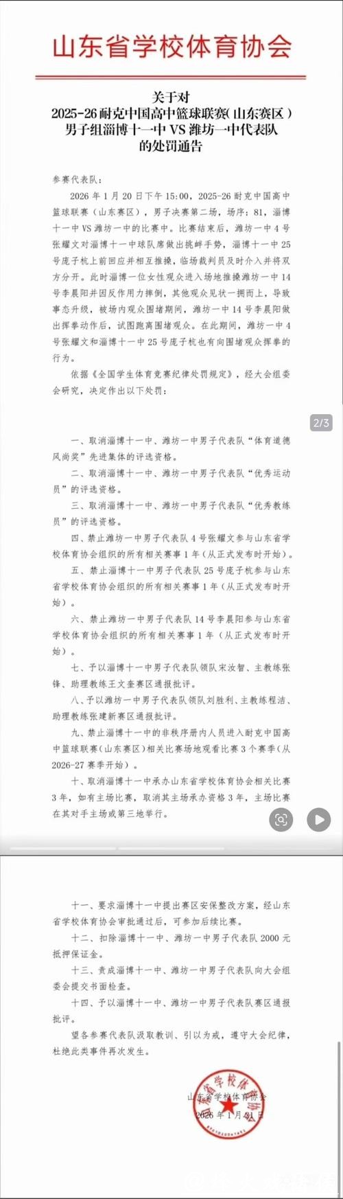
在刚刚落幕的中国高中篮球联赛山东赛区比赛中 一场原本应该展示青春与激情的较量 因为一次场上冲突演变为舆论焦点 随着中国高中篮球联赛山东赛区冲突事件处罚结果公布 一份详尽的处罚通报迅速在网络传播 让很多原本只把这项赛事当作普通学生比赛的观众开始重新审视校园体育的秩序与教育功能 这起风波不只是谁被停赛几场 谁被取消资格的问题 更是一次关于规则尊严 赛场文明 教育责任的集中考验
处罚结果公布后舆论的复杂反应
当官方发布山东赛区冲突事件的处罚决定时 公告中包括对直接参与推搡斗殴球员的禁赛处罚 对带头情绪失控的教练进行停赛反思 以及对涉事学校进行通报批评和书面检讨 同时提出在赛区内部组织专项教育的要求 表面上看 这是一次常规意义上的纪律处理 然而从舆论反馈来看 却呈现出明显的分化 有人认为此次处罚结果公布态度坚决 体现了联赛对暴力零容忍的立场 有利于维护中国高中篮球联赛的整体形象 也有人指出 部分责任主体的界定仍显模糊 对赛场管理方是否存在疏漏着墨不多 难以避免“只追究场上不追究场外”的质疑

更值得关注的是 不少家长与一线体育教师在讨论中强调 校园体育赛场从来就不是真空环境 球员在冲突中的每一次失控 都折射出平日心理疏导 团队管理和价值引导的缺位或不足 因此 对本次事件的反思不能停留在“谁被罚了多久”这种简单层面 而应追问为什么在高强度对抗中缺乏有效的情绪边界 以及为何临场裁判和工作人员未能在冲突升级前形成更有力的干预
从冲突现场到教育现场规则到底教给了谁
回顾这次山东赛区冲突事件的经过 根据多方转述 在一场关键对决的第四节 比赛进入胶着阶段 一方球员在突破上篮时与对手身体对抗激烈 随后因倒地动作和判罚尺度争议 引发双方言语冲撞 紧接着替补席球员和部分教练迅速卷入 情绪在短时间内彻底失控 如果把这一节点拉长来看 不难发现 事件的核心并非单个动作的合理与否 而是双方对裁判权威的信任程度 以及队内对于“底线行为”的共识是否事先被明确 在很多高中球队中 战术演练往往被反复训练 但对于如何在争议判罚下保持克制 如何用对话替代冲撞 则缺乏系统化培训 这就使得所谓“激情”很容易滑向“失控”
从教育角度看 中国高中篮球联赛山东赛区冲突事件处罚结果公布 其实是一堂迟到的课堂作业 公告中的每一条禁赛 决不仅是纪律条款的简单套用 更是对参与者在价值选择上的一次“倒推”追问 当一名高中球员因为几秒钟的愤怒而被取消本赛季参赛资格 他失去的不只是曝光机会和奖杯 还有通过正式比赛证明自我和争取高校关注的窗口 这种真实的代价 正是在向所有参赛队伍传递一个清晰信号 规则不是赛前宣读的口号 而是与个人发展前途紧密绑定的硬约束
典型案例折射出的管理短板与成长机会
在一些已公开的类似案例中 不难找到对比参照 例如某省级中学生联赛中 曾因教练在暂停期间指挥队员采取过度身体对抗 导致后续比赛多次出现恶意犯规 最终该校教练被长期停赛 学校球队也被取消一年参赛资格 这起案例后来被不少地区当作反面教材纳入赛风赛纪教育课程 与之相比 山东赛区本次冲突的规模和影响或许不同 但共性在于 教练角色往往兼具战术引导者和情绪放大器的双重属性 一旦教练在高压局面下失去冷静 或在场边以过激语言煽动不满 球员极易将其视为“冲上去”的隐性授权

因此 在分析这次处罚时 必须将目光投向更深一层的结构性问题 赛区是否配备足够的心理辅导与赛前宣讲 对重点场次有没有设置更完备的安保和协调机制 对于有过情绪隐患苗头的球队 是否有提前开展针对性的约谈与提醒 如果这些管理环节没有充分到位 那么仅靠处罚结果公布很难真正完成教育闭环 真正有价值的反思 应该是在新赛季到来之前 把这次冲突拆解为一套可复盘 可预防的流程范例 让更多教练和运动员在案例学习中形成自觉边界
联赛品牌形象与青少年价值塑造的双重压力

作为全国范围内关注度极高的校园赛事 中国高中篮球联赛承载的不只是竞技功能 更是校园体育文化的展示窗口 每一次重大冲突事件都会对公众观感产生冲击 这也是为什么官方在此次山东赛区冲突之后 选择迅速进行调查并及时公布处罚结论 从品牌维护层面看 公正透明的处理可以在一定程度上止损 用明确的规则释放稳定信号 但从长远来看 联赛要在全国范围内提升公信力 不能只在出事后“亮剑” 而要在日常中制度化 公开化和前置化风险管理

更关键的是 高中阶段的球员正处于性格与价值观高度塑形的时期 如果他们在中国高中篮球联赛山东赛区冲突事件这样的舆论风波中看到的是“谁情绪大 谁就能影响比赛走向” 就会在潜意识里将“冲突”误读为另一种话语权 只有当他们看到的是 规则比情绪更有力量 公正比胜负更被重视 才可能在未来面对更高层级的竞技舞台时做出更成熟的选择 因此 这次处罚不是结束 反而更像是一场关于体育精神的公开课 全国各地的中学教练与体育管理者都应该把这一事件当作镜子 来检视自己的训练理念和管理方式
从单次事件走向系统治理的可能路径
如果把这次山东赛区冲突看作一个剖面 我们可以清晰地看到校园体育在快速发展中暴露出的短板 一方面 联赛规模不断扩大 媒体关注度持续提升 球员承受的竞技压力远超以往 另一方面 心理辅导 赛风赛纪教育和家校联动未能完全跟上 使得一些队伍在高密度赛程和激烈对抗中缺乏足够的情绪缓冲带 针对这种失衡 有必要在处罚结果公布之外 增加一整套前瞻性机制 比如 强制要求赛前开展体育精神与冲突预防专题讲座 在赛季中引入心理健康测评和疏导渠道 对高对抗场次配置更成熟的仲裁与安保团队 同时 建立一套公开可查的违纪档案库 让屡教不改者承担逐级加重的连带后果
某种意义上 这次事件也给了所有参与者一次重新定义胜负观的机会 在校园体育体系中 获得冠军当然重要 但如果付出的代价是让暴力和辱骂成为默认选项 那么无论奖杯多么耀眼 也难以真正说服社会公众 高中联赛要想走得更远 必须在规则执行上同样强硬 在教育引导上更加细腻 把这次中国高中篮球联赛山东赛区冲突事件处罚结果公布当作起点而不是句号 让每一场比赛都逐步回到那条最朴素也最不该被遗忘的轨道 用尊重对手 尊重裁判 尊重规则 来定义什么叫真正的热血青春